คณะรัฐศาสตร์และรัฐประศาสนศาสตร์ สถาบันรัชต์ภาคย์

ปรัชญาของคณะรัฐศาสตร์และรัฐประศาสนศาสตร์

ซื่อสัตย์สุจริต สร้างสรรค์จิตสาธารณะ มีวินัยใฝ่เรียนรู้ เชิดชูคุณธรรม

ซื่อสัตย์สุจริต  หมายถึง การแสดงออกถึงคุณลักษณะในการยึดมั่นในความถูกต้อง ประพฤติตรงตามความเป็นจริงต่อตนเองและผู้อื่นทั้งกาย วาจา ใจ และยึดหลักความเป็นจริง ความถูกต้องในการดำเนินชีวิต มีความละอายและเกรงกลัวต่อการกระทำผิด

สร้างสรรค์จิตสาธารณะ หมายถึง การแสดงออกถึงคุณลักษณะในการมีส่วนร่วมในกิจกรรมหรือสถานการณ์ที่ก่อให้เกิดประโยชน์แก่ผู้อื่น ชุมชน และสังคม ด้วยความเต็มใจ กระตือรือร้น โดยไม่หวังผลตอบแทน เป็นผู้ให้และช่วยเหลือผู้อื่น แบ่งปันความสุขส่วนตนเพื่อทำประโยชน์แก่ส่วนรวม เข้าใจ เห็นใจผู้ที่มีความเดือดร้อน อาสาช่วยเหลือสังคม อนุลักษ์สิ่งแวดล้อมด้วยแรงกาย สติปัญญา  ลงมือปฎิบัติเพื่อแก้ปัญหา และสร้างสรรค์สิ่งที่ดีงามให้เกิดในชุมชน สังคมประเทศชาติ

มีวินัย หมายถึง การแสดงออกถึงคุณลักษณะในการยึดมั่นและปฎิบัติตามข้อตงลง กฎเกณฑ์ และ ระเบียบข้อบังคับของครอบครัว สถาบันการศึกษา และสังคม โดยไม่ละเมิดสิทธิของผู้อื่น    

ใฝ่เรียนรู้ หมายถึง การแสดงออกถึงคุณลัษณะที่แสดงถึงความตั้งใจ เพียรพยายามในการศึกษาเล่าเรียน แสวงหาความรู้จากแหล่งเรียนรู้ทั้งภายในและภายนอกสถาบันการศึกษา เข้าร่วมกิจกรรมการเรียนรู้อย่างสม่ำเสมอ เลือกใช้สื่ออย่างเหมาะสม บันทึกความรู้ วิเคราะห์ สรุปเป็นองค์ความรู้แลกเปลี่ยนเรียนรู้ ถ่ายทอด เผยแพร่ และนำไปใช้ในชีวิตประจำวันได้

เชิดชูคุณธรรม หมายถึง การแสดงออกถึง คุณงามความดี มีความถูกต้อง สมควรและเหมาะสมประพฤติปฎิบัติให้เกิดประโยชน์ทั้งต่อตนเองและผู้อื่น ไม่ว่าจะเป็นทางความนึกคิด ทัศนคติ ความรู้สึก การกระทำโดยอยู่ในกรอบของความดีงาม มีเบญจศีล เบจธรรมเป็นเครื่องนำทางชีวิต มีความละอายใจในการกระทำความชั่วทั้งปวง มีความเมตตากรุณา เห็นอกเห็นใจ จริงใจ ยุติธรรมเที่ยงตรง เสียสละ สามัคคี ขยัน และให้อภัย

วิสัยทัศน์

คณะรัฐศาสตร์และรัฐประศาสนศาสตร์ มีความมุ่งมั่นที่จะผลิตบัณฑิตให้เป็นผู้รอบรู้ตามปรัชญาของคณะฯ โดยยึดหลักการทำงานร่วมกันเป็นแบบประชาธิปไตย มีคุณธรรม จริยธรรม มีศักยภาพและพฤติกรรมอันดีงามควบคู่กับความเป็นเลิศทางวิชาการ สามารถนำสิ่งที่ได้รับจากการเรียนรู้ไปปรับประยุกต์ใช้ในการดำเนินชีวิตที่จะเป็นประโยชน์ต่อตนเองและสนองบุญคุณของแผ่นดิน

พันธกิจ

    1. บริหารจัดการคณะ ฯ ให้มีประสิทธิภาพก่อให้เกิดประสิทธิผลที่สอดคล้องนโยบายของสถาบันรัชต์ภาคย์
    2. บริหารจัดการภายในคณะฯให้มีคุณภาพ มีประสิทธิผล โดยจะดำเนินการอบรมนักศึกษาให้เป็นผู้รอบรู้ตามปรัชญาของคณะฯ โดยยึดหลักการทำงานร่วมกันเป็นแบบประชาธิปไตย และให้มีความสอดคล้องกับ ปณิธาน และวิสัยทัศน์ของคณะฯ
    3. พัฒนาอาจารย์และบุคลากรประจำคณะให้มีคุณภาพสูงขึ้น โดยการเพิ่มพูนความรู้และประสบการณ์อย่างต่อเนื่องและเป็นระบบ
    4. ส่งเสริมให้คณาจารย์ประจำคณะได้มีการสร้างงานวิจัย นวัตกรรมต่าง ๆ ให้มีความทันสมัยเพื่อเป็นประโยชน์ต่อสังคมและชุมชน
    5. เป็นศูนย์กลางขององค์ความรู้ โดยให้นักศึกษาได้เรียนรู้ในด้านรัฐประศาสนศาสตร์ สามารถนำไปใช้ให้เกิดประโยชน์กับตนเอง และสังคมส่วนรวมในอนาคต
    6. ส่งเสริมให้นักศึกษามีผู้ที่มีคุณธรรม จริยธรรมที่ดีงาม ปฏิบัติตนตามหลักวัฒนธรรมไทยและวัฒนธรรมท้องถิ่น
    7. ส่งเสริมให้นักศึกษารักษาไว้ซึ่งสถาบันชาติ ศาสนา และพระมหากษัตริย์ ตลอดจนเป็นผู้ปฏิบัติตนตามระบอบการปกครองแบบประชาธิปไตยอันมีพระมหากษัตริย์ทรงเป็นประมุข
    8. ส่งเสริมให้นักศึกษามีคุณลักษณะเฉพาะตัวเป็นผู้บังคับบัญชา และผู้ใต้บังคับบัญชาที่ดี
    9. ส่งเสริมความสัมพันธ์ที่ดีกับสังคมและชุมชน โดยให้ความร่วมมือ และให้ความช่วยเหลือทางด้านวิชาการและร่วมกิจกรรมต่าง ๆ ของสังคม และชุมชนอย่างต่อเนื่อง

วัตถุประสงค์

    1. บริหารจัดการคณะรัฐศาสตร์และรัฐประศาสนศาสตร์ ให้มีประสิทธิภาพก่อให้เกิดประสิทธิผลที่สอดคล้องกับวิสัยทัศน์และนโยบายของสถาบันรัชต์ภาคย์ รวมถึงสอดคล้องกับปรัชญา วิสัยทัศน์ และพันธกิจของคณะรัฐศาสตร์และรัฐประศาสนศาสตร์
    2. ผลิตบัณฑิตที่มีความรู้ ความสามารถและมีคุณลักษณะที่พึงประสงค์ตามปรัชญาของคณะ มีความเข้าใจในการพัฒนาทางการเมืองการปกครอง การบริหารรัฐกิจ การพัฒนาทรัพยากรมนุษย์ เป็นไปตามความต้องการของตลาดและผู้มีส่วนได้ส่วนเสีย และบัณฑิตสามารถประกอบอาชีพในสถาบันทางการเมือง หน่วยงานและองค์กรทั้งภาครัฐและภาคเอกชน
    3. บัณฑิตสามารถนำความรู้ที่ได้ไปพัฒนาตนเอง สังคม ประเทศชาติ และสามารถเกิดการเรียนรู้ตลอดชีวิต

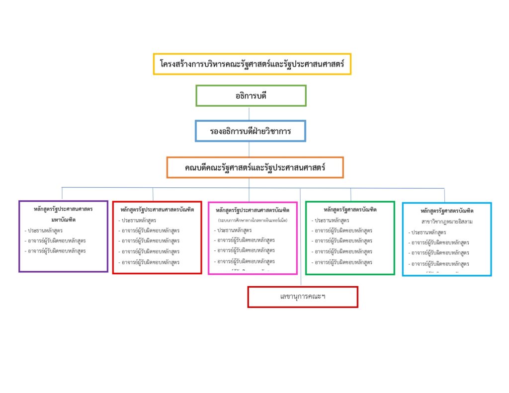
โครงสร้างคณะรัฐศาสตร์และรัฐประศาสนศาสตร์

Scroll to Top